HT7178帶輸出關斷的20V、12A全集成同步升壓轉換器
來源: 發布時間:2018-05-09 11:23:34 7386 次瀏覽
一.無需外置 MOSFET,無需外置二極管,電源設計更省事!
HT7178是一款非常優秀的 DC-DC 同步升壓轉換器。無需外置 MOSFET,無需外置二極管。相較市面上的同步升壓芯片,他內置了柵極驅動器(以實現負載斷開功能)的 20V 同步升壓轉換器,峰值電流可達 12A , 效率最高可達96%,所以HT7178 非常適合應用在藍牙音箱,電池檢測,電子煙,高亮手電筒,USB Type-C PD, 大尺寸面板門級驅動等場合。
深圳市永阜康科技有限公司結合客戶實際方案,成功應用到3.7V升壓到9V(8W×2輸出), 3.7V升壓到12V(20W輸出)高端藍牙音響;7.4V升壓到15V(40W輸出), 12V升壓到20V(60W輸出)廣場舞音響;電子煙等案例。
二.產品介紹
1. 產品特色
①.HT7178的輸入電壓范圍是2.7V到15V, 輸出電壓范圍是4.5V到20V。該芯片集成了兩個低導通電阻的功率MOSFET:一個11m?6?8開關FET和一個13m?6?8整流器FET,使用具有集成斜坡補償功能的固定頻率峰值電流模式控制。HT7178 PFM,PWM兩種模式可選,匹配不同的應用場合,提高效率。
②.HT7178集成欠壓保護,過壓保護,過溫保護功能。欠壓鎖定電路可防止低電壓下電路的故障,以及輸入端電阻的過放電。電壓低于相應閾值,芯片關閉。電壓高于相應閾值,芯片開啟;如果輸出電壓高于22V(典型值),過壓保護電路開始動作,芯片停止工作,直至輸出電壓降低至低于閾值;芯片內部結溫高于150℃時,過溫關斷保護啟動,芯片停止工作,直至芯片內部結溫降低至130℃,該功能可有效防止芯片損壞。HT7178采用4.5mm x3.5mm DFN20封裝,具有極優秀的熱耗散性能。管腳功能兼容TPS61088。
2. 應用特性
①.HT7178腳位圖
②.HT7178典型應用圖
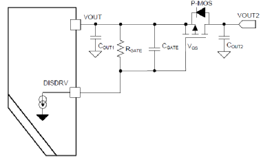
從上圖我們可以看到,所需要的外部器件很少。該芯片還提供一個單獨的 pin 腳 DIS來驅動負載輸出端的外部 FET(P-FET),在設備關斷或者輸出短路時它能完全斷開輸入與輸出的連接。啟動時,通過內部電流源來控制外部 P-FET 開關。在關斷或者輸出短路時,將輸出與輸入側隔離,如下圖:
③.HT7178 DEMO板電路圖
④.HT7178 DEMO板主要性能指標
⑤.HT7178 DEMO板物料清單
⑥.圖HT7178 DEMO板PCB頂層設計圖
⑦.HT7178 DEMO板PCB底層設計圖











